|

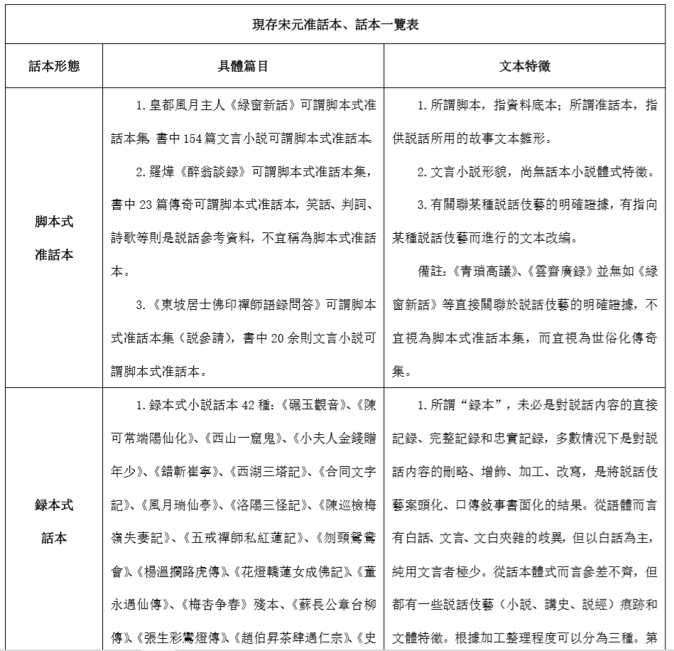
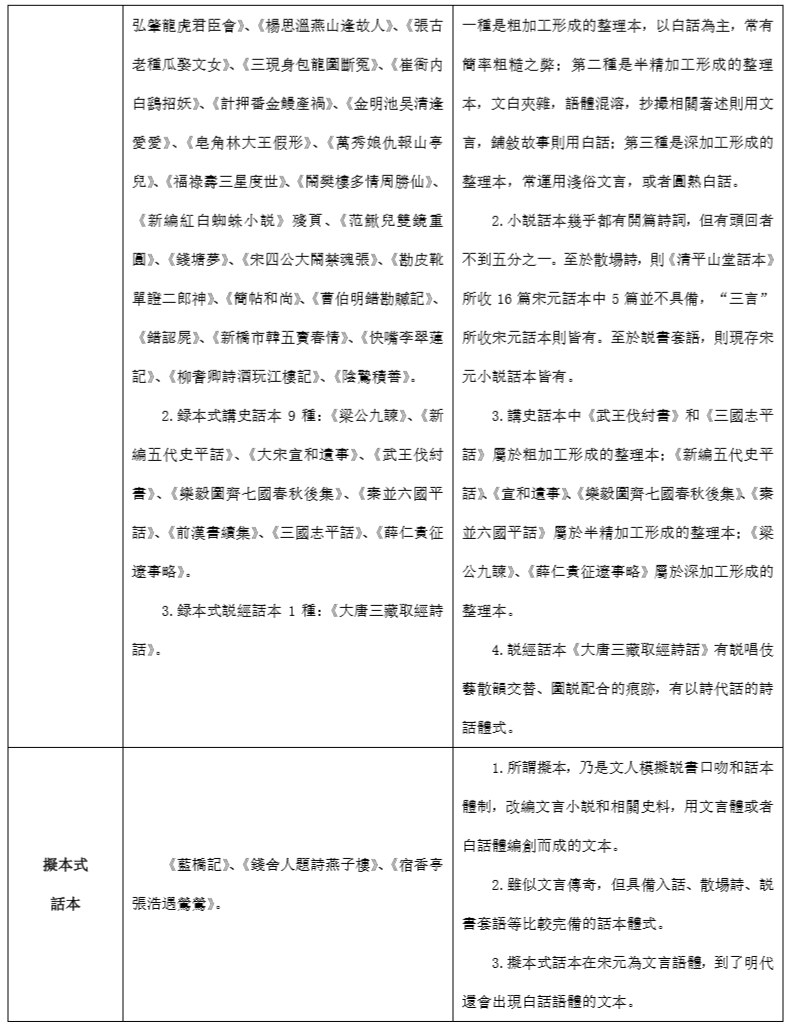
五、結 論 綜上所述,筆者認為,宋元時期的“話本”一詞應釋為“故事傳本”,即將故事按照一定次序組織起來的相對完整的口頭或書面傳本。其中“話”指故事,“本”指傳本,兩者為表裏關係,“話”為“本”的“裏”(内容),“本”為“話”的“表”(載體),“話”為敘述的内容,“本”為敘述所形成的傳本。“話本”既包括故事的口頭傳本,也包括故事的書面文本;既包括故事的底本,也包括故事的録本、加工整理本乃至書會才人編創本。 宋元説話伎藝的文本化,存在着從口頭傳本到書面文本,從簡本到繁本,從脚本式准話本、録本式話本到擬本式話本的演進態勢;擬本式話本還會經歷從文言擬本到白話擬本的發展脈絡。脚本式准話本,指尚無話本體式特徵但有為説話伎藝而進行改編形跡的小説文本,如《緑窗新話》、《醉翁談録》中相應篇章;所謂録本式話本,指説話内容的記録加工本,從體式而言參差不齊但大都有説話伎藝痕跡,根據加工程度又可分為粗加工的簡率白話本、半精加工的文白夾雜本、深加工的淺俗文言本或圓熟白話本;所謂擬本式話本,乃是文人模擬説書口吻和話本體制,用文言體或者白話體編創而成的文本。從脚本到録本再到擬本,體現了話本從雛形(脚本式准話本)到成型(録本式話本),再到被模擬(擬本式話本)的演進邏輯,呈現出從粗糙到精緻、從民間發育到文人模擬的發展趨勢。 下面將上文所論宋元“説話”文本形態分類,製成《現存宋元准話本、話本一覽表》,以期一目了然: 

* 本文係作者主持的國家社科基金項目“宋代話本與文言小説共生關係研究”(17BZW098)階段性成果。[1] 魯迅:《中國小説的歷史的變遷》(《魯迅全集》第九卷,北京:人民文學出版社,2005年),頁329。[2] 關於現存宋元話本篇目的判定,筆者綜合胡士瑩《話本小説概論》(北京:中華書局,1980年),孫楷第《中國通俗小説書目》(北京:人民文學出版社,1982年),章培恒《關於現存的所謂“宋話本”》(《上海大學學報》社科版1996年第1期),程毅中《宋元小説研究》(南京:江蘇古籍出版社,1999年)、《宋元小説家話本集》(濟南:齊魯書社,2000年),石昌渝《中國古代小説總目》(太原:山西教育出版社,2004年),朱一玄等《中國古代小説總目提要》(北京:人民文學出版社,2005年),陳桂聲《話本敘録》(珠海:珠海出版社,2001年),歐陽代發《話本小説史》(武漢:武漢出版社,1994年),石麟《話本小説通論》(武漢:華中理工大學出版社,1998年),魯德才《古代白話小説形態發展史論》(天津:南開大學出版社,2002年),蕭欣橋、劉福元《話本小説史》(杭州:浙江古籍出版社,2003年),蕭相愷《宋元小説史》(杭州:浙江古籍出版社,1997年),李劍國、陳洪《中國小説通史》(北京:高等教育出版社,2007年)等著述相關論斷,初步認定《碾玉觀音》等45種小説話本、《新編五代史平話》等9種講史話本,另有1種説經話本即《大唐三藏取經詩話》,共55種文本為宋元話本(主體內容完成於宋元,雖後世有增刪修潤,仍應判定為宋元話本)。[3] 黃征、張涌泉:《敦煌變文校注》卷二《韓擒虎話本》(北京:中華書局,1997年),頁305。[4] 王慶菽:《試談變文的產生和影響》(《新建設》1957年第3期):“畫本,可能是説話時掛起圖畫來説話……故當時説‘話本’為‘畫本’,或者是‘畫’與‘話’字同音借用。”黃征、張涌泉《敦煌變文校注》(頁318)在“畫本既終,並無鈔略”下的注釋云:“‘畫本’應即‘話本’,‘畫’、‘話’同音替代。”[5] 耐得翁:《都城紀勝》,(孟元老等《東京夢華録》(外四種),上海:古典文學出版社,1956年),頁97—98。[6] 吴自牧:《夢粱録》卷二〇,孟元老等《東京夢華録》(外四種),頁311。上述引文第一句,该书标点为“凡傀儡,敷演煙粉、靈怪、鐵騎、公案、史書歷代君臣將相故事話本,或講史,或作雜劇,或如崖詞”,將“話本”隸上句,筆者認為不妥,將其改隸下句。[7] 魯迅:《中國小説史略》(上海:上海古籍出版社,1998年),頁73。[8] 魯迅:《中國小説的歷史的變遷》,頁330。[9] 王古魯:《話本的性質和體裁》(《二刻拍案驚奇》附録,上海:古典文學出版社,1957年),頁815。[10] 胡士瑩:《話本小説概論》(北京:中華書局,1980年),頁155—156。[11] 程毅中:《宋元小説研究》(南京:江蘇古籍出版社,1999年),頁241—242。[12] 王慶華:《“話本”考》(譚帆等著《中國文體文法術語考釋》,上海:上海古籍出版社,2013年),頁120。[13] 原文發表在《人文研究》1965年第16卷第5期,漢語譯文刊載於臺灣聯經出版事業公司1981年出版的《中國古典小説研究專集》第三集,第49—61頁。[14] 施蟄存:《説“話本”》,《文史知識》1988年第10期;蕭欣橋:《關於“話本”定義的思考》,《明清小説研究》1990年第3、4期;蕭欣橋:《話本研究二題》,《浙江學刊》2000年第5期;張兵:《話本的定義及其他》,《蘇州大學學報》1990年第4期。[15] 周兆新:《“話本”釋義》,《國學研究》第2卷,北京:北京大學出版社,1994年。[16] 劉興漢:《對“話本”理論的再審視——兼評增田涉〈論“話本”的定義〉》,《社會科學戰線》1996年第4期。[17] 宋常立:《“話本”詞義的口頭屬性》,《明清小説研究》2015年第2期。[18] “話”的本義為“善言”,《詩經·大雅·抑》“慎爾出話,敬爾威儀”,毛傳云“話,善言也”(《毛詩正義》,北京大學出版社,1999年,第1167頁)。《説文解字》云:“話,會合善言也。”(段玉裁《説文解字注》,鳳凰出版社2007年,第167頁)。“話”在三國時可能已有“調戲”、“訛言”的義項,唐釋玄應《一切經音義》引成書于三國時的《廣雅》云:“話,調也,謂調戲也。”《一切經音義》又引成書于三國時的《聲類》云:“話,訛言也。”(《續修四庫全書》本,第198冊,第201頁)孫楷第解釋此處的“訛言”與“調戲”云:“凡事之屬於傳説不盡可信,或寓言譬況以資戲謔者,謂之話。”(《滄州集》之《説話考》,中華書局,1965年,第92頁)“話”最晚在隋代時已有故事之義項,《太平廣記》卷二四八引隋代文獻《啟顏録》有云:“侯秀才,可以玄感説一個好話。”(中華書局,1961年,第1920頁)。[19] 此處的“傳本”基本對應西方語境中的“text”,J.M.布洛克曼《結構主義:莫斯科-布拉格-巴黎》云:“每一種文學活動的以及每一種言語行為的結果,都是一段文本。”(轉引自王先霈等主編《文學理論批評術語匯釋》,高等教育出版社,2006年,第213頁)這個“傳本”(“文本”)既包括書面文本,也包括口頭傳本。[20] 鍾嗣成:《録鬼簿》卷上,《續修四庫叢書》第1759冊(上海:上海古籍出版社,2002年),頁148。[21] 王慶華《“話本”考》云:“‘話本説徹,權(且)作散場’應為‘説話人’指示表演結束的場上用語。此處‘話本’一辭雖然没有脱離其原意,仍可作‘底本’解,但却不夠確切。準確地説,這裏的‘話本’應指‘伎藝的故事内容’。這裏借‘底本’指稱‘伎藝的故事内容’,是對‘底本’之義的引申。”(譚帆等著《中國文體文法術語考釋》,頁114)將此處“話本”解釋為“伎藝的故事内容”,並認為此義是“底本”之義的引申,筆者認為意猶未愜。[22] 胡士瑩:《話本小説概論》,頁155—156。[23] 石昌渝:《中國小説源流論》(北京:三聯書店,2015年),頁235。[24] 〔美〕韓南:《中國白話小説史》(尹慧瑉譯,杭州:浙江古籍出版社,1989年),頁5。[25] 于天池:《論宋代説話伎藝的文本化》,《北京師範大學學報》社科版,2005年第3期。徐大軍:《宋元話本與説話伎藝的文本化》,《文學與文化》,2015年第3期。[26] 孟昭連:《白話小説生成史》(天津:南開大學出版社,2016年),頁5—6。[27] 此處的脚本既指説唱藝人用於場上敷演的底本,也指書會才人等用於編創文本的底本。“脚本”意同“底本”,因考慮到“底本”一詞在話本研究界含義分歧,故本文舍“底本”而用“脚本”。[29] 周兆新:《“話本”釋義》,見《周兆新元明清小説戲曲論集》(北京:光明日報出版社,2012年),頁301。[30] 程毅中:《唐代小説史》(北京:人民文學出版社,2003年),頁96—97。[31] 金文京《敦煌本〈前漢劉家太子傳(變)〉考》認為文中五個故事“相為銜結,絲絲入扣”,並以劉家太子故事為關鍵和重點,共同構成金山國的王權神話,見曾憲通主編《饒宗頤學術研討會論文集》(香港:翰墨軒出版有限公司,1997年),頁119—132。[32] 黃征、張涌泉《敦煌變文校注·祇園因由記》,對標題的注釋中,先引潘重規《敦煌變文集新書》的相關校語:“……余諦觀之,實為‘祇園圖記’,王重民諸人以為‘祇園因由記’者蓋誤……由此觀之,《祇園圖記》,蓋畫為《祇園圖》,又為之記也……”然後下按語云:“……後題‘祇園’下是‘因由’還是‘圖’,因縮微膠捲毫無字跡,無法驗證,茲仍存疑。”(頁604)筆者贊同《敦煌變文校注》的觀點,該文題為“祇園因由記”比較合理。[33] 季羨林主編:《敦煌學大辭典》(上海:上海辭書出版社,1998年),頁581。[34] 如伏俊璉《石室齊諧——敦煌小説選析》卷首自序:“敦煌的志怪小説包括:中國傳統的史傳故事,佛傳、僧傳故事,如《前漢劉太子傳》、《孝子傳》、《祗園因由記》、《佛圖澄和尚因緣記》等。”(蘭州:甘肅人民出版社,2000年),頁3。[35] 王小盾:《敦煌文學與唐代講唱藝術》,《中國社會科學》1994年第3期。[36] 錢仲聯等:《中國文學大辭典》(上海:上海辭書出版社,2000年),頁466。[37] 《醉翁談録•小説開闢》提及小説藝人的才能云“曰得詞,念得詩,説得話,使得砌”,其中“使得砌”據胡士瑩先生研究,“‘使砌’又稱‘打砌’‘點砌’,是宋元時代‘説話’‘做院本’的一般的習慣用語。‘砌’就是插科打諢開玩笑一類的滑稽話……宋元人之所謂‘砌’,不僅僅是簡單的‘打諢’而已,除了滑稽之外,它還有自己的表演”(《話本小説概論》,第87—89頁)。可見,宋元説話中,常常“使砌”(插科打諢説笑話),《醉翁談録》中的笑話可能即是為此準備。《醉翁談録》中的詩歌、判詞也應是以備藝人上場、下場、中間穿插和講説故事之需。[38] 參見張政烺《問答録與説參請》(《歷史語言研究所集刊》第十七冊,北京:中華書局,1987年),頁1—5。[39] 徐夢莘:《三朝北盟會編》(上海:上海古籍出版社,1987年),卷149,頁1084。[40] 如程毅中《宋元小説研究》推測“《青瑣高議》可能就是劉斧用以説話的一種底本”(第101頁)。又如淩郁之《走向世俗——宋代文言小説的變遷》指出:“與《醉翁談録》説話名目相對應的《青瑣》、《雲齋》中的傳奇,也可以稱之為‘話本’。”(中華書局,2007年,第271頁)[41] 王秋桂:《論“話本”一詞的定義校後記》,載《中國古典小説研究專集》第三集(台北:臺灣聯經出版事業公司,1981年),頁66。[42] 陸永峰:《敦煌變文研究》(成都:巴蜀書社,2000年),頁156。[43] 梅維恒:《變文的形式特徵》,載《海上論壇》(上海:復旦大學出版社,2000年)。[44] 詳參李明偉《〈長興四年中興殿應聖節講經文〉研究》(《甘肅社會科學》1988年第3期),楊雄《〈長興四年中興殿應聖節講經文〉研究》(《敦煌研究》1990年第1期),程興麗、許松《〈長興四年中興殿應聖節講經文〉性質、作者與用韻研究》(《敦煌研究》2015年第3期)。另外,孟昭連《白話小説生成史》(天津:南開大學出版社,2016年,頁205—207)指出《講經文》是用書面語寫成的案頭讀物,筆者贊同;孟先生又指出“它的創作在很大程度上是改編,一開始就是以書面語進行的”,筆者不敢苟同,因為該文有明確的講經時間、地點和頌揚對象,有相當明確的針對性,應該是在具體的講經活動所形成的稿本基礎上深度加工而成,並非“一開始就是以書面語進行”。[45] 孟昭連《白話小説生成史》認為《伍子胥變文》“是為閱讀而創作的書面語作品,既非某種説唱藝術的‘底本’,亦非所謂‘記録本’”,“一開始就是書面語作品,並未經過口傳階段”。(頁212)該論可能有些絶對,有失偏頗。[46] 黃征、張涌泉:《敦煌變文校注》,頁319。[47] 《西湖三塔記》、《合同文字記》、《風月瑞仙亭》、《洛陽三怪記》、《陳巡檢梅嶺失妻記》、《五戒禪師私紅蓮記》、《刎頸鴛鴦會》、《楊溫攔路虎傳》、《花燈轎蓮女成佛記》、《董永遇仙傳》、《快嘴李翠蓮記》、《柳耆卿詩酒玩江樓記》、《陰鷙積善》、《簡帖和尚》、《曹伯明錯勘贓記》、《錯認屍》。[48] 完整的話本開篇程式即“入話”包括開篇詩詞、開篇詩詞與頭回或者正話之間過渡性的引言、頭回三個部分。[49] 《崔待詔生死冤家》、《陳可常端陽仙化》、《一窟鬼癩道人除怪》、《小夫人金錢贈年少》、《十五貫戲言成巧禍》、《趙伯昇茶肆遇仁宗》、《史弘肇龍虎君臣會》、《楊思溫燕山逢故人》、《張古老種瓜娶文女》、《三現身包龍圖斷冤》、《崔衙内白鷂招妖》、《計押番金鰻產禍》、《金明池吴清逢愛愛》、《皂角林大王假形》、《萬秀娘仇報山亭兒》、《福祿壽三星度世》、《鬧樊樓多情周勝仙》、《范鰍兒雙鏡重圓》、《宋四公大鬧禁魂張》、《勘皮靴單證二郎神》、《新橋市韓五賣春情》。[50] 于天池:《論宋代小説伎藝的文本形態》,《北京師範大學學報》(社科版)2005年第3期。[51] 黃征、張涌泉:《敦煌變文校注》,頁252。[52] 蕭欣橋、劉福元:《話本小説史》(杭州:浙江古籍出版社,2003年),頁99。[53] 孫楷第:《日本東京所見中國小説書目》卷一《宋元部》(上海:上雜出版社,1953年),頁11—12。[54] 姜殿揚:《〈三國志平話〉跋》,商務印書館涵芬樓影印本,1929年。[55] 馮夢龍編著:《古今小説》卷首自敍(上海:上海古籍出版社,1992年),頁1。[57] 程毅中:《宋元小説家話本集》(濟南:齊魯書社,2000年),頁810—811。[58] 程毅中:《宋元小説家話本集》,頁812。
注:本文发表于《人文中国学报》第31期,此据作者原稿,引用请以该刊为准。感谢李建军老师授权发布。 感谢原文作者及发布媒体为此文付出的辛劳,如有版权或其他方面的问题,请与我们联系。本文仅供参考,不代表杭州文史网观点
|